เป็นคําสั่งที่ใช้เลือกทําโดยจะพิจารณาจากเงื่อนไขที่กําหนด
รูปแบบการใช้คําสั่ง
if( เงื่อนไข ){
คําสั่ง 1;
}
คําสั่งที่ 2;

ถ้าเงื่อนไขที่กําหนดเป็นจริงแล้ว คําสั่งต่างๆที่อยู่ในบล็อคของ if ก็จะได้รับการประมวลผล ซึ่งอาจจะมีมากกว่า 1 คําสั่ง แต่ถ้าเงื่อนไขเป็นเท็จ คําสั่งที่อยู่ภายในบล็อคของ if จะไม่ได้รับการประมวลผล คือจะข้ามไปทําคําสั่งที่อยู่ถัดจากบล็อค if ทันที
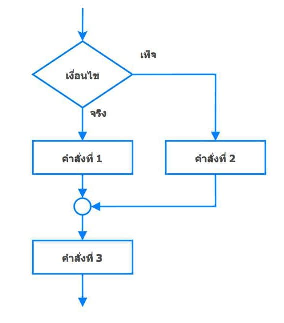
รูปแบบคําสั่ง
if( เงื่อนไข ){
คําสั่งที่ 1;
}else{
คําสั่งที่ 2;
}
คําสั่งที่ 3;

เป็นคําสั่งที่ตรวจสอบเงื่อนไขสมบูรณ์ขึ้น โดยถ้าตรวจสอบเงื่อนไขของคําสั่ง if แล้วเป็นเท็จจะเข้าไปทําคําสั่งในบล็อคของ else แต่ถ้าตรวจสอบเงื่อนไขเป็นจริงจะไปทําคําสั่งในบล็อคของ if เมื่อตรวจสอบและทําตามเงือนไขเรียบร้อยแล้วโปรแกรมจะมาทําคําสั่งถัดจาก if-else ต่อไป (คําสั่งที่ 3)
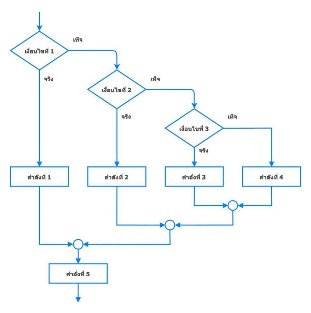
รูปแบบคําสั่ง
if( เงื่อนไขที่ 1 ){
คําสั่งที่ 1;
}else if( เงื่อนไขที่ 2 ){
คําสั่งที่ 2;
}else if( เงื่อนไขที่ 3 ){
คําสั่งที่ 3;
}else{
คําสั่งที่ 4;
}
คําสั่งที่ 5;

การใช้คําสั่ง if ซ้อน if จะทําให้เงื่อนไขสมบูรณ์ยิ่งขึ้น เนื่องจากสามารถตรวจสอบได้หลายเงื่อนไข จากรูปโปรแกรมจะทําการตรวจสอบเงื่อนไขที่ 1 ถ้าเป็นเท็จก็จะไปตรวจสอบเงื่อนไขที่ 2 ถ้าเป็นเท็จอีกก็จะไปตรวสอบเงื่อนไขที่ 3 ถ้าเป็นเท็จจะทําคําสั่งที่ 4 ถ้าหากเงื่อนไขใดเป็นจริงก็จะทําตามคําสั่งในเงื่อนไขนั้นๆ
รูปแบบคําสั่ง
switch ( ตัวแปร/นิพจน์ที่จะตรวจสอบ ) {
case ค่าที่ 1 :
คําสั่งที่ 1;
break;
case ค่าที่ 2 :
คําสั่งที่ 2;
break;
case ค่าที่ 3 :
คําสั่งที่ 3;
break;
default :
คําสั่งที่ 4;
}

เป็นคําสั่งที่ใช้เลือกทําง่านคําสั่งต่างๆโดยจะพิจารณาจากค่าของตัวแปร หรือนิพจน์ที่กําหนดว่าตรงกับกรณี (case) ใด ถ้าคําสั่ง switch ตรวจสอบค่าของตัวแปร หรือนิพจน์ที่กําหนดแล้วพบว่าตรงกับ case ใด ก็จะทํางานตามคําสั่งที่อยู่ภายใต้ case นั้น หากพบว่าไม่ตรงกับ case ใดเลย จะเข้าสู่การทํางานของ default ถ้าไม่มีส่วนของ default ก็จะไม่ทําสําสั่งใดๆเลย
สวัสดีครับ ในบทความนี้ผมจะแนะนําการ ทํา SSL ให้กับเว็บของเราแบบฟรีๆ กันครับ SSL คืออะไรผมจะไม่ลงลึกนะครับ เอาเป็นว่า คือการเข้ารหัสข้อมูลที่จะสื่อสารกันระหว่าง Server กับเครื่องของผู้ใช้เว็บ ทําให้เว็บของเรามีความปลอดภัยมากยิ่งขึ้น สังเกตุเว็บที่เป็นแบบ SSL คือจะมี url เป็น https://
สวัสดีครับ จะเป็นบทความสั้นๆนะครับ ที่เราจะมาเรียนรู้เกี่ยวกับสอง Option นี่คือ Data และ Methods ซึ่งผมจะอธิบายไปที่ละตัวพร้อมกับยกตัวอย่างครับ ดังนี้
โดยปกติแล้วการเข้าถึง หรือสั่งงาน Raspberry Pi จะใช้ SSH ซะส่วนใหญ่ แต่ถ้าเราอยากจะใช้เป็นแบบ GUI ก็สามารถทําได้เช่นกันครับ โดยใช้โปรแกรมที่มีชื่อว่า VNC Server ซึ่งโปรแกรมตัวนี้จะทําให้เราสามารถ เข้าถึง Raspberry pi ผ่าน network ได้